首页 > 新闻通告 > 正文

2026年“新汉学计划”博士生预选营招募公告

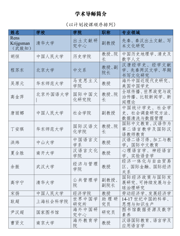
1765956277892

一、项目介绍

“新汉学计划”博士生项目由中外语言交流合作中心设立,联合中国顶尖高校和优秀学者,致力于为海外研究中国的青年学者提供博士阶段在华研修机会和支持,旨在培养具有国际学术视野、通晓国际学术规则,能够参与国际学术交流与研究的青年汉学家。自2013年起,“新汉学计划”博士生项目共支持90多个国家1000余名海外优秀青年学者在中国攻读博士学位或开展博士期间的学术研究。

为了帮助具有一定学术潜力且有志于从事汉学及中国研究的外籍青年学者更加深入了解新时代汉学和中国研究领域的现状与未来规划,中国人民大学“新汉学计划”专家委员会秘书处将承办2026年“新汉学计划”博士生预选营,通过邀请领域内著名专家讲座等形式,介绍学科前沿信息,提供学术研究建议、博士申请介绍、学术生涯指引和学术写作指导等帮助,帮助青年学者进一步提高科研能力。

2026年“新汉学计划”博士生预选营详细介绍如下,欢迎报名!

二、项目主题与内容

主题:智识融合——AI赋能下的汉学与中国研究新路径

围绕主题有如下安排:

1.专家讲座:邀请相关领域专家,介绍数智时代下传统汉学、当代中国研究、语言学与语言教育等领域的专业发展和前沿问题,特别聚焦如何帮助学生用好人工智能,在数智时代中提高学术研究和学术写作的水平和效率,另邀请专家深入讲解研究计划及学术生涯规划,为有志在中国攻读博士和开展进深研究的国际学生提供相关知识。

2.学术指导:邀请“新汉学计划”学者,参与工作坊,分享他们的学习体验、规划和项目申请经验,帮助申请者更深入地了解项目以及各项目学校的专业情况。

3.项目推介:由“新汉学计划”秘书处详细介绍项目内容及申请流程。

4.学校推介:邀请“新汉学计划”合作院校介绍学校情况。

5.写作指导:将提供两次分组研讨课,邀请导师和新汉学学者介绍研究计划写作经验。此外,在课程结束后两周内提交项目申请书的参与者,可获得学业导师的评阅和指导意见。

三、项目时间与形式

1.2026年1月12日—14日

2.采取线上和线下相结合形式。

海外学生线上参与活动(Zoom平台),国内学生可线下参加在中国人民大学中关村校区举办的预选营活动(费用自理)。

四、招生要求

1.非中国公民;

2.汉语水平达到HSK三级及以上;

3.已获得硕士学位,或硕/博士研究生在读;

4.有意申请“新汉学计划”博士项目者。

五、报名网址

http://www.chinese.cn/page/#/pcpage/new_service。

报名截止时间为:2026年01月05日。

六、其他事项

1.出勤率达到90%者可获得结业证书。

2.积极互动且有意者可获得研究计划书写作指导。

3.联系方式:

中国人民大学/Renmin University of China

电话:(86-10)62513770

邮箱:hantui@ruc.edu.cn